您现在的位置是:主页 > 传统办公楼 > 浦东新区 > 浦东新区
上海中心大厦写字楼,办公室出租/租金/租赁/电话
彡彡不二2021-01-12【个人博客】人已围观
简介上海中心位于中国上海浦东陆家嘴金融贸易区核心区陆家嘴环路479号 ,是一幢集商务、办公、酒店、商业、娱乐、观光等功能的超高层建筑。 上海中心建筑总高度632米,地上127层,地
上海中心位于中国上海浦东陆家嘴金融贸易区核心区陆家嘴环路479号 ,是一幢集商务、办公、酒店、商业、娱乐、观光等功能的超高层建筑。
上海中心建筑总高度632米,地上127层,地下5层,总建筑面积57.8万平方米,其中地上41万平方米,地下16.8万平方米,基地面积30368平方米,绿化率33%,“上海中心”是目前已建成项目中中国第一、世界第二高楼。

“上海中心”的办公楼层位于大厦的第8层至81层,分布在2-6区共5个垂直社区内,建筑面积约为20万平方米,可根据客户需求,实现单元/整层/跨层的租赁。
上海中心大厦将为银行、保险、证券、基金等高端金融服务业、跨国公司总部、现代服务业等提供国际标准的超甲级办公空间、系统和服务设施。

上海中心大厦入住的企业有:
支付宝(中国)网络技术有限公司
上海锦天城律师事务所
摩根大通
安联财产保险(中国)有限公司上海分公司
甲信资产管理(上海)有限公司
丞燕(上海)有限公司
京东安联财产保险有限公司上海分公司
北京大成(上海)律师事务所
彤程新材料集团股份有限公司
中国大地保险股份有限公司
劳合社保险(中国)有限公司
中德证券有限责任公司
明德传承商务咨询股份有限公司
高银保理(中国)发展有限公司
浙江义乌农村商业银行股份有限公司
上海允公资产管理有限公司
山证创新投资有限公司
国华人寿保险股份有限公司
惠誉(北京)信用评级有限公司
上海中心大厦项目信息:
地 址:陆家嘴环路479号
租赁价格:10元~25元/平/天左右
物业管理:50元/平/月
租赁热线: 021-51250158
整层面积:2000平~5000平之间 (租赁可分割)小分割207平方起
上海中心大厦里面配套了精装修带家具拎包入住的共享办公房源,点击链接:spaces
上海中心大厦平面图:

2区:(08F~19F)约5000平方米
3区:(22F~34F)约3900平方米
4区:(37F~49F)约3200平方米
5区:(52F~65F)约2700平方米
6区:(68F~81F)约2000平方米
标准层高:2~4区3米,5-6区2.95米
电梯数量:2区:10部区间梯(高区6部、低区4部)3-6区:每区4部双轿厢穿梭梯;每区7部区间梯(高区4部、低区3部)
开工时间:2008年11月29日。
运营时间:2017年1月。
占地面积:30368平方米。
建筑面积:574058平方米,其中地上总建筑面积约410139平方米。
建筑高度:632米。
建筑层数:地下结构5层,地上部分包括124层塔楼和7层东西裙房。
结构形式:钢筋混凝土核心筒-外框架结构。
上海中心大厦分区立面图:

上海中心大厦在租房源:021-51250158
35楼,355平,报价13元,物业费50元,标准交房,看中可谈
63楼,249元,租金18元,物业费50元,带装修,看中可谈
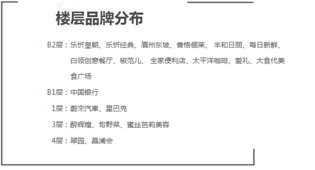
上海中心大厦商业配套
“上海中心”裙楼的B2层至4层,充分体现“上海中心”垂直城市的理念。在此您将不仅感受到高端大气的消费环境,还可一站式体验商务文旅氛围及贴心服务。上海之品商场囊括了品牌零售、汽车展示、商务休闲餐饮、未来银行、咖啡、文创、衍生品等多种业态,在楼内即可一站式满足各类商务及生活所需。

上海中心大厦交通图:

轨道交通
地铁二号线陆家嘴站6号口方向经上海国金中心LG2,可至上海中心
地铁二号线东昌路站 4号口出站后步行即至
出租车/自驾车
延安东路隧道出世纪大道隧道口后即至
复兴东路隧道张杨路隧道口 车程约5分钟
大连路隧道东方路隧道口 车程约10分钟
公交线路
981、630、774、935、313、936、797、977、85、983、799、877、隧道六线、隧道八线、隧道九线,隧道三线、泰高线、454、584、607、977、82、798、818、314、339、796、783
轮渡
东昌路渡口乘坐公交339路至浦东南路站下车
上海港国际客运中心
约5km(20分钟)
外滩观光隧道
浦东陆家嘴出口步行即至
上海虹桥机场
- 出租车/自驾车约25km(40分钟)
- 轨道交通由淞虹路站乘坐地铁2号线至 东昌路站(约50分钟)
上海浦东国际机场
- 出租车/自驾车约40km(50分钟)
上海中心大厦实景照片:




很赞哦! ()
点击排行
本栏推荐
猜你喜欢
站点信息
- 建站时间:2020-02-24
- 网站程序:WP7.5
- 主题模板:我也不知道啊
- 文章统计:56 篇
- 源码统计:6 篇
- 微信公众号:扫码,关注我的娱乐圈

